| 单位名称 | 中国石油天然气股份有限公司塔里木油田分公司 | 单位性质 | 国有企业 |
|---|---|---|---|
| 单位地址 | 新疆库尔勒市 | 单位行业 | 采矿业 |
| 单位规模 | 5000人以上 | 单位网址 |
| 宣讲时间 | 2022-10-10 18:00 | 招聘地点 | 空中宣讲 |
|---|
| 学历要求 | 本科生,硕士生,博士生 | 招聘总人数 | 302 | 研究生人数 | 200 | 本科生人数 | 102 |
|---|
| 简历接收邮箱 | tlmytzp@petrochina.com.cn | 网申地址 |
|---|
中国石油塔里木油田分公司2023年高校毕业生招聘宣讲通知
起始时间:2022年9月1日
截止时间:2022年10月15日
官方报名通道:https://zhaopin.cnpc.com.cn/recruitInfoshow.html?id=8b8b6c9e82e3d63d0182e8d66f250074
QQ群号:745810814
线上宣讲时间:10月10日 18:00(腾讯会议:795-762-6239)
一、企业简介
塔里木油田公司隶属于中国石油天然气集团有限公司,是我国陆上第三大油气田和西气东输主力气源地,也是新疆地区最大的油气田企业和中国石油最具发展潜力的地区公司,公司主要在塔里木盆地从事油气勘探、开发、销售以及新能源等业务,总部位于新疆库尔勒市,作业区域遍及南疆五地州,员工总量9700余人。
塔里木盆地是我国盆地面积最大、油气资源最丰富的盆地,埋深超过6000米的石油和天然气资源分别占全国83.2%和63.9%,勘探开发潜力巨大。塔里木油田建立了开放式科研体制,集智攻关超深层世界级难题,全面掌握了8000米勘探开发技术,钻探的超深井数量占全国80%以上,找到的超深层储量占全国3/4,建成我国最大超深油气生产基地,引领了我国石油工业向超深层进军。
33年来,塔里木油田牢记实现我国油气资源战略接替、保障国家能源安全的崇高使命,坚持“两新两高”工作方针和党工委统一领导,征战“死亡之海”,挑战生命禁区,探索建立中国特色油公司管理模式,形成富有塔里木特色、具有世界先进水平的勘探开发技术系列,走出一条稀井高产、少人高效的科学发展之路。累计探明并开发32个大中型油气田,生产油气当量超4.5亿吨,向西气东输供气超3000亿立方米,惠及15个省市、120个城市、4亿多居民,为保障国家能源安全和带动地方经济社会发展做出了重要贡献。
33年来,面对世界级勘探开发难题,塔里木油田大力发扬大庆精神铁人精神和石油精神,在实践中铸就了“艰苦奋斗、真抓实干、求实创新、五湖四海”的塔里木精神,喊出了“只有荒凉的沙漠、没有荒凉的人生”的豪迈誓言,积淀了独特的塔里木特色企业文化,成为激励塔里木石油人攻坚克难、笃定前行的宝贵精神财富,共有730人次、626个集体获得全国劳动模范、全国五一劳动奖状等省部级以上荣誉。
2021油气产量当量3182万吨,占新疆总产量50%以上,产量连续5年超百万吨增长,各项经营指标在中石油名列前茅,实现了“十四五”良好开局。进入新发展阶段,塔里木油田站在推动国家油气资源战略接替和西部大开发形成新格局的高度,作出了率先建成世界一流大油气田的战略目标。现诚邀有志投身石油事业的青年学子加盟塔里木油田公司,在世界石油工业史上留下您灿烂的一页。
二、资格要求
(一)普通高等院校统招毕业生,包括2023届高校毕业生和2022届未落实工作单位,档案、组织关系仍保留在原毕业生院校的毕业生,以及经国家教育部认证学历学位、具有派遣资格,在国(境)外留学1年以上,符合中国石油留学生招聘条件的留学生。
(二)大学本科及以上学历,毕业院校具有一定的专业办学优势。
(三)国内本科毕业生的大学英语四级考试成绩不少于425分,硕士研究生的大学英语六级考试成绩不少于425分;第一外语为英语以外语种的,其外语水平(不含母语、国语)应分别达到相应标准。
国内毕业生和留学生也可提供个人两年内取得的官方外语考试成绩证明,英语成绩新托福不低于70分、雅思不低于6.0分、领思不低于160分、托业不低于785分,小语种需提供相应证明。
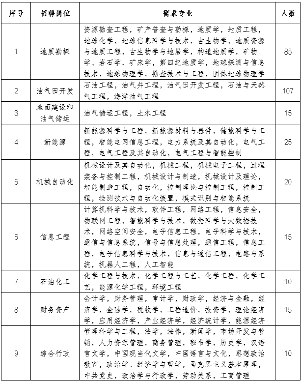
三、招聘岗位

四、招聘标准
(一)拥护中国共产党的领导、热爱祖国、热爱社会主义,品行端正,遵纪守法,无违法、违纪等不良行为记录。
(二)热爱石油事业,认同公司企业文化和价值观,服从工作分配。
(三)符合招聘岗位要求的相关专业,学习成绩优良,取得相应的学历学位证书。
(四)身心健康,能够适应沙漠戈壁等艰苦条件下油气生产作业,体检结果符合《公务员录用体检通用标准(试行)》。
(五)存在以下情形之一的,不予录用:1.结业生、肄业生;2.在个人档案中记录在校期间受过处分的;3.有弄虚作假等不诚信行为的;4.其他不符合招聘情形的。
五、薪酬福利
(一)薪酬待遇长期处于国内石油石化行业前列。
(二)执行中国石油统一薪酬制度(包括工资、津补贴、奖金、五险两金等)。具有完善的社会保险、补充保险和福利体系,薪酬待遇有较强的市场竞争力。
六、招聘程序
(一)网上注册、投递简历
登录中国石油集团公司高校毕业生招聘网站注册(http://zhaopin.cnpc.com.cn),选择塔里木油田公司相应应聘职位,完成简历投递。
(二)准入考试
报名成功的毕业生按要求参加中国石油集团公司统一准入考试。请务必确保个人简历中所留信息准确、全面,电子邮箱、手机号码等联系方式畅通无误。
(三)面试考核
油田对报名成功的毕业生进行面试。面试时间及方式经电子邮件另行通知,未如期参加面试视为自动放弃面试资格。
(四)签订就业协议、公示拟录用人员名单
与拟录用人员签订就业协议,通过中国石油高校毕业生招聘平台公示拟录用和递补人员名单。
(五)报到、入职注册
公示无异议人员,油田公司通过电子邮件发送有关通知,按通知要求履行报到、入职手续。
七、联系方式及其他
(一)高校毕业生招聘平台是我单位招聘高校毕业生的唯一渠道。请广大毕业生提高警惕,谨防受骗。
(二)在投递简历时,详实填写简历信息中各项内容,确保每条信息准确、用词规范,并上传外语等级证书和成绩单,以免影响资格审查。
(三)毕业生应如实提供个人信息,对于提供虚假信息的学生,取消应聘资格,已办理入职的,油田有权解除劳动合同。
(四)联系方式
咨询电话:0996-2174760,欢迎来电交流咨询
工作时间:上午10:00-13:30,下午16:00-19:30(工作日)
电子邮箱:tlmytzp@petrochina.com.cn
通讯地址:新疆库尔勒市石化大道26号 塔里木油田公司
邮政编码:841000
受疫情影响,塔里木油田2023年毕业生招聘工作线上、线下同步开展,我们将在QQ群内动态发布油田最新招聘工作开展进度、宣讲计划等信息,群内提供实时咨询、答疑服务,提高广大毕业生信息咨询效率,欢迎各位毕业生入群交流!