| 单位名称 | 中国能源建设集团广东省电力设计研究院有限公司 | 单位性质 | 国有企业 |
|---|---|---|---|
| 单位地址 | 广东省广州市黄埔区 | 单位行业 | 电力、热力、燃气及水生产和供应业 |
| 单位规模 | 1000-2999人 | 单位网址 | http://www.gedi.com.cn/ |
| 学历要求 | 招聘总人数 | 研究生人数 | 本科生人数 |
|---|---|---|---|
| 硕士生,博士生 | 80 | 80 | 0 |
| 接收邮箱 | 网申地址 | gedi.zhaopin.com |
|---|
中国能源建设集团广东省电力设计研究院有限公司2026届校园招聘宣传信息
一、公司简介
中国能源建设集团广东省电力设计研究院有限公司(下称“广东院”)成立于1958年,隶属于世界500强央企中国能源建设股份有限公司,是具有国家工程设计综合甲级资质、工程勘察综合甲级资质、工程咨询综合甲级资信等三项国家最高级别资质资信的国际工程公司,拥有“技术和项目管理、投资和运营、工程数字化、知识型产品”四大核心业务,致力于在电力、核能、海洋、综合能源、网络信息、市政交通、环境水务、建筑、产业园区等能源和基础设施建设领域,为客户提供一站式综合解决方案和全生命周期管理服务。目前,广东院已在全国33个省级行政区域开展了业务,与50多个国家和地区建立了业务往来。
历年来,广东院获得国际/国家及省部级科技和工程奖1800+项,拥有自有知识产权成果1450+项,主参编国际、国家和行业技术标准330+项。连年入选ENR中国承包商80强,获国家科技进步奖特等奖、中国质量奖提名奖、新中国成立70周年工程建设行业功勋企业、新中国成立70周年优秀勘察设计企业、勘察设计行业海外工程标杆企业、中国海上风电技术领军企业、国家知识产权示范企业等殊荣。
广东院位于广州市黄埔区科学城,地处市东部发展战略中心区域,享受产业集群优势及政府政策支持,周边房价适宜,环境优美,教育、医疗、商业、文化、休闲等设施配套完善。
企业官方网站:www.gedi.ceec.net.cn
企业官方公众号:

二、人才发展
广东院现有员工2200余名,来自国内外各大高校,其中,硕士及以上学历人员占比64%以上,高级及以上职称人员占比约为49%,拥有全国工程勘察设计大师1人、享受政府特殊津贴专家8人、全国优秀科技工作者1人、广东省工程勘察设计大师1人、电力勘测设计大师10人、中国核工业工程设计大师2人、中国电机工程学会会士 1人、中国电力科学技术杰出贡献奖1人,国际及国家各类注册师970余人,国际及国家各类项目管理认证人员730余人。组织结构相对扁平化,注重团队协作和信任文化,合作和互助氛围浓厚,人际关系简单。
(一)职业发展通道
行政管理 | 项目管理 | 专业技术 | 商务 |
总经理 | 资深项目经理 | 总工程师 | 区域代表 |
副总经理 | 高级项目经理 | 副总工 | 商务主管 |
部长 | 项目经理 | 资深专家 | 高级商务经理 |
主任 | 高级经理 | 主任工程师 | 商务经理 |
管理师 | 岗位经理 | 工程师 | 初级商务经理 |
助理 | 助理 | 设计员 | 助理 |
“H”型职业发展通道,支持员工纵向晋升发展、横向跨序列发展。
(二)培训体系
广东院设有GEDI培训中心,整合业内优质培训资源,紧密对接最新、最优实践,对外提供咨询与培训服务,对内设有新员工“成长之旅”、雄鹰计划、项目经理特训营、国际商务专项、GEDI大讲堂、行业领军人才计划、中高管领导力等重点人才培训计划,着力打造顶级的技术专家、项目管理专家和职业经理人。
三、薪酬福利
广东院为员工提供行业内领先的薪酬水平,尊重员工的付出与成果,让员工更幸福。
薪酬:基本薪酬+绩效奖金+年度考核奖
福利:六险二金、节日/生日礼品、体检、带薪休假、自助食堂、宿舍公寓、通勤班车、健身房、球馆······
补贴:新员工可落户广州,符合条件的员工可享受房票补贴(博士研究生25万元、硕士研究生15万元,补贴一次性发放,具体以广州市相关政策为准)
四、招聘岗位
(一)招聘范围:国内外高校博士/硕士应届毕业生
1.国内毕业生原则上于2026年7月31日前毕业且取得2026年度毕业证、学位证。
2.海外留学生于2025年7月至2026年6月期间取得学位证书,并于入职前取得国家教育部的学历学位认证。
(二)基本条件:
1.通过英语六级或相应资格认定。
2.遵纪守法,品行端正,无违法违纪等不良记录。
3.诚实守信,不提供虚假材料、信息,不存在瞒报、谎报行为。
4.未在公开媒体等发表不当言论,未组织、参与不当活动。
5.身心健康,具备正常履行岗位职责的身体和心理条件。
(三)需求专业:
1.公司本部(主要工作地:广州)
(1)电气工程师:电力系统及其自动化、电气工程、高电压与绝缘技术、电力电子等相关专业
(2)土木建筑工程师:土木工程、结构工程、岩土工程、工程力学、总图规划、城市规划、道桥规划、建筑学、暖通、道路工程、桥梁工程等相关专业
(3)热能动力工程师:能源动力、新能源、热能与动力工程、机械工程等相关专业
(4)水利水工工程师:水利水电工程、水工结构工程、船舶与海洋工程等相关专业
(5)环境工程师:环境工程、市政工程、给排水工程、生态学、环境科学、水土保持、林业、资源环境、海洋工程等相关专业
(6)化工工程师:电厂化学、应用化学、化学工程、化工工艺等相关专业
(7)自动化工程师:控制理论与控制工程、自动化等相关专业
(8)网络信息工程师:计算机科学与技术、人工智能、软件工程、网络工程、物联网工程、网络安全、通信工程、信息工程、大数据管理、应用数学等相关专业
(9)技术/能源经济工程师:管理科学与工程、技术经济及管理、工程造价、能源经济、计量经济学、产业经济学、工业工程、工程管理、经济学等相关专业
(10)工程管理岗:管理科学与工程、工程管理、物流管理、供应链管理、档案管理、信息管理、工程造价等相关专业
(11)安全管理岗:安全工程、安全科学与工程等相关专业
(12)财务岗:财务会计、财政税务等相关专业
2.公司本部博士后(主要工作地:广州)
Ÿ 企业提供的具有行业竞争力的薪酬待遇
Ÿ 额外享受广东省、广州开发区的在站生活补贴合计25万元/年
Ÿ 广州开发区在获奖、项目、国际交流等方面给予的科研成果奖励或经费
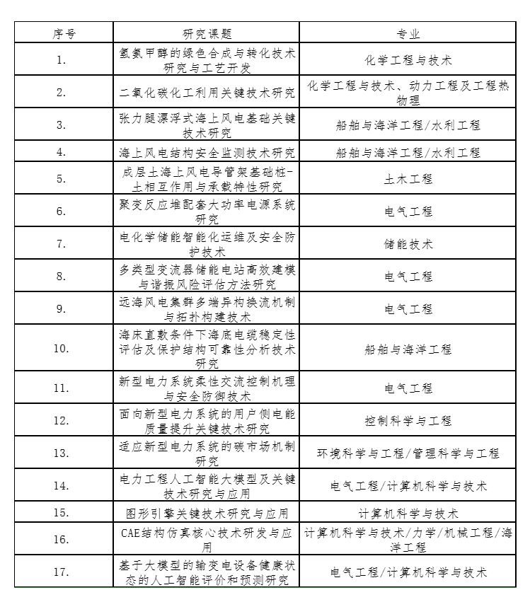
涉及专业与研究领域:
3.子公司(主要工作地:广州、项目所在地)
(1)广东科诺勘测工程有限公司(勘测工程公司):国家认定的高新技术企业,业务范围覆盖工程勘察、测量、设计、施工、水文气象等传统领域,在电力工程勘测、基础工程勘测设计、核电勘测、施工管理等方面具有突出的专业优势。近年重点开拓了空间信息和基于施工的深井接地极、电力抢险施工、地基(软基)处理、环境工程领域的新业务,在无人机航空摄影及巡检、电网全过程数字化服务、海洋勘测及船舶在线监测、海洋气象观测与数值预测、环境调查及治理修复、海底电缆检测、城市管廊、地热开发、岩土工程问题咨询与治理等方面具有较强行业竞争力。
需求专业:地质、水文、测绘、岩土工程、土木工程、地理信息、信息工程、计算机、通信等相关专业
(2)广东天安项目管理有限公司:现有电力工程建设监理甲级、房屋建筑工程建设监理甲级、设备监理甲级、环境监理甲级、质量评价甲级、工程造价咨询乙级、市政公用工程监理乙级等多项资质,主要开展项目管理、施工监理、设计监理、设备监造、工程咨询、电力工程质量评价等业务,业务范围国内遍及近30个省份,国外涉及越南、菲律宾、孟加拉、老挝、尼泊尔等国家。公司已承担完成的工程多项获得省、行业及国家优良样板(优质)工程。其中中国建筑工程鲁班奖1项;国家优质工程奖24项(其中国家优质工程金奖8项);中国钢结构金奖工程3项;中国安装工程优质奖(中国安装之星)2项;中国电力优质工程奖34项;其他省级奖41项;企业级工程奖61项。
需求专业:土建类专业、电气类专业、能动类专业、安全类专业、技经类专业、新能源工程类专业
(3)广东天联电力设计有限公司:在行业内具有较高的品牌知名度和市场影响力,属于广东省“高新技术企业”和“专精特新企业”。公司自成立以来,坚持“为客户创造价值、为我们谋求发展”的价值观,秉承“贴心服务、快速反应”的服务理念,年执行数以百计的500千伏及以下输变电项目、配电网项目、风光储项目的咨询设计及总承包等业绩,受到广泛好评,已投产项目曾多次获得国家级、省部级优秀工程勘察设计、优秀工程咨询等奖励。公司致力于谋求企业和员工共同发展,全面创造美好的工作、生活环境和企业发展前景。
需求专业:电气工程相关专业
(4)广东天信电力工程检测有限公司:广东天信电力工程检测有限公司于1998年成立,前身是广东省电力建设岩土工程质量检测站,现为中国能源建设集团广东省电力设计研究院有限公司的全资子公司,专业从事建设工程质量检测20余年,是中国电力行业综合实力较强的第三方检测机构之一,是一家具备电力工程土建所需检测的全方位、全过程服务能力的高新技术企业。主要的业务范围包括地基基础工程检测、主体结构工程检测、钢结构工程检测、房屋安全鉴定、建材试验、工程监测、桥梁检测、耐张线夹X射线检测、防雷检测、海洋工程检测等。
需求专业:岩土工程、建筑与土木工程、结构工程、测绘工程、水利水电工程、化学、无机非金属材料、建筑节能、材料化工、电气工程等相关专业
(5)广东天汇储能科技有限公司:由中国能源建设集团广东省电力设计研究院有限公司和荣信汇科电气股份有限公司共同投资注册成立,专业从事规模化大容量电化学储能产品及其配套产品的研发、制造、生产、销售及服务的高新技术企业。公司致力于为电力能源领域客户提供一体化的、高可靠的、具备电网友好性的柔性储能系统解决方案及综合服务,助力构建全球未来以新能源为主体的新型电力系统。天汇储能业务覆盖国内外项目规划与咨询、储能系统设计、生产、销售,储能整体解决方案、数智能源运维平台、售后技术支持,具备全产业链垂直整合能力。
需求专业:机械设计、机械电子工程、机电一体化、电力电子、软件开发、计算机等相关专业
(四)应聘流程
网申—简历筛选—线上面试—测评—体检—录用
(五)投递方式
网申投递:gedi.zhaopin.com
网申投递二维码:
