就业招聘

您的当前位置:首页 > 招聘快讯 > 招聘详情
心动力,驱动强国梦 ——中国航发湖南动力机械研究所2024届校园招聘
发布时间:Sep 1, 2023 11:09:03 AM 点击量:

单位名片 Business Card

单位名称 中国航发湖南动力机械研究所 单位性质 科研设计单位
单位地址 湖南省株洲市芦淞区 单位行业 科学研究和技术服务业
单位规模 1000-2999人 单位网址

招聘计划 Recruitment Plan

学历要求 招聘总人数 研究生人数 本科生人数
硕士生,博士生 70 70 0

简历接收 Resume Reception

接收邮箱 网申地址 http://campus.51job.com/zghfdys2024

招聘内容 Recruitment Content

                  心动力,驱动强国梦

­­——中国航发湖南动力机械研究所2024届校园招聘

 

一、关于我们

中国航发湖南动力机械研究所(简称中国航发动研所)成立于1968年3月,地处长株潭核心城市群核心城市—株洲,隶属于中国航空发动机集团有限公司,是中国航空发动机集团三大主机所之一。研究所是国家教育部批准的具有博士和硕士学位培养权的单位,设有博士后科研工作站和湖南省院士工作站,拥有一支专业配套、结构合理、具有雄厚研发实力的科技人才队伍。研究所先后获专利授权900余项,国家、省部级科学技术奖500余项,其中“玉龙”发动机获国家科技进步一等奖,是我国航空发动机单独申报取得的最高国家级奖项。

 

二、薪酬待遇

u 具有竞争力的薪资待遇和一次性安家费。

u 提供单身职工就餐补贴和住宿补贴。

u 享受普及全员的中餐补贴和交通补贴。

u 年金、住房公积金、住房补贴、医疗保险、职工疗养疗休、年度健康体检等福利项目一应俱全,解决你衣食住行的后顾之忧。

u 地方政府补贴,以实时政策为准。

 

三、 人才成长

u 所博士点、硕士点自主培养。

u 与国内知名高校工程硕博士联合培养。

u “骨干带培新员工、专家带培骨干、总师带培博士”三级人才培养体系。

u 与多个国家开展国际合作,选派青年骨干赴国外进行技术交流。

u 四十多个在研型号,广阔的研究发展平台,有效保障研发能力的快速提升。

u 畅通有序的“干部、管理、技术、技能”四大序列职级晋升通道。

 

四、招聘岗位

研发设计类、研发试验类、试验测试类、控制类、电气类、软件类、其他类

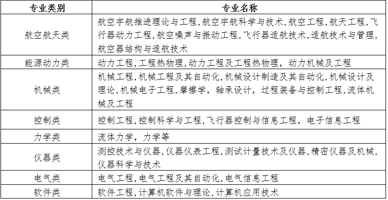
五、需求专业

image.png 

六、简历投递

   联系方式:0731-28593324

登陆招聘官网(http://campus.51job.com/zghfdys2024)或扫描下方二维码即可报名   

image.png                        

 

温馨提示:更多宣讲行程请关注招聘官网http://campus.51job.com/zghfdys2024,宣讲会现场将会进行面试,请感兴趣的同学携带个人简历、成绩单、荣誉证书、学历证书等相关资料噢!