就业招聘

您的当前位置:首页 > 校园招聘 > 招聘详情
2024年陕西汽车控股集团有限公司校园招聘简章
发布时间:Aug 29, 2023 8:02:13 PM 点击量:

单位名片 Business Card

单位名称 陕西汽车控股集团有限公司 单位性质 国有企业
单位地址 陕西省西安市 单位行业 制造业
单位规模 5000人以上 单位网址 www.sxqc.com

时间地点 Time And Place

招聘时间 2023-09-05 18:30-20:30 招聘地点 南岭逸夫楼A301

招聘计划 Recruitment Plan

学历要求 招聘总人数 研究生人数 本科生人数
本科生,硕士生,博士生 100 40 60

招聘内容 Recruitment Content

2024年陕西汽车控股集团有限公司校园招聘简章

一、关于我们

陕西汽车控股集团有限公司(以下简称“陕汽”),总部位于陕西西安,前身是始建于1968年的陕西汽车制造厂,陕汽的发展承载着党和国家加快建设汽车强国的殷切期望,50多年来,得到了党和国家的亲切关怀和大力支持。习近平总书记2020年4月22日亲临视察,作出了发展“新模式、新业态、新技术、新产品”的重要指示,为陕汽高质量发展指明了方向。

陕汽是我国重型军车的主要研发生产基地、大型全系列商用车制造企业,中国汽车产业绿色、低碳环保转型发展的积极倡导者和有力推动者,是我国首批整车及零部件出口基地企业,现有员工2.54万人,资产总额731亿,位居中国企业500强第281位,以433.19亿元的品牌价值荣登“中国500最具价值品牌榜”。

陕汽下辖陕西汽车集团股份有限公司、陕西汽车实业有限公司、陕汽集团商用车有限公司、陕西重型汽车有限公司、德银天下股份有限公司、陕西德信零部件集团有限公司等100余家参控股子公司。业务涵盖整车、专用车、零部件、后市场四大业务板块,主要从事全系列商用车、汽车零部件和高端装备制造的研发、生产、销售及汽车后市场服务。

二、我们的优势

1.研发实力

军车研发第一

行业唯一六次参加阅兵的重型军车生产企业

中国人民解放军第三代重型军用越野车唯一中标厂家

指定装备我军重型越野车生产基地,市场份额90%以上

陕汽军车产品荣获工信部国防科学技术进步一等奖

新能源、智能网联行业领先

天然气汽车国家标准制定者

拥有485项新能源、智能网联专利技术,先后承担了3个国家863高科技计划项目

拥有国内第一张重卡自动驾驶测试牌照,是全国智能网联汽车领域国家高端装备制造业标准化试点企业,L3级自动驾驶重卡实现量产,L4级自动驾驶(重卡)在港口等场景实现示范运营

国内最先进车联网服务系统

天行健车联网,全面构建重卡车辆管理新模式,重卡车联网领跑者

车联网研发中心被工信部授予“国内首家车联网技术应用实训示范基地”

国内大型的商用车全生命周期服务平台

陕汽德银天下股份有限公司作为港交所商用车服务第一股于2022年7月15日成功进军资本市场

研发平台一流

国家级技术中心、博士后科研工作站、汉德车桥技术中心、新能源汽车实验室

拥有国内一流的商用车研发团队、完整的新能源汽车研发团队、智能卡车研发团队、车联网研发团队

2.发展平台

专业序列:打造“成长之星-青年新星-科技带头人-专家”四级培养体系,鼓励员工深度钻研,用3-5年的时间成为专业领域的佼佼者,现有300余名科技带头人、70多名专家,最年轻的专家32岁。

行政序列:完善的干部梯队培养机制,每两年选拔并培养后备干部100余人,通过与专业培训机构合作,分阶段给予管理技能提升培训。

人才培养:员工成长支持平台、专业技术培训、优秀人才出国技术考察交流、新员工培养计划、青年新星培养计划、高级专业人才培养计划、后备干部培养计划。

人才激励:公司每年召开创新大会,启动千万级创新基金对创新成果进行奖励。

3.企业保障

子女教育:公司周边配套幼儿园、小学、中学,为员工子女提供便利的就学条件。

员工住房:公司自建高品质住宅区,为员工提供住房保障。

4.薪酬福利

研发岗试用期工资40万元/年(博士)可面议、8000-20000元/月(硕士)、6000-15000元/月(本科)研发岗转正后第一年平均年收入:13-25/年(硕士)11-18/年(本科)综合表现优异者,可面议;员工福利:安家费、五险二金、员工公寓、员工餐厅、员工体检、节日福利、带薪年假、高温假等。

三、如何加入我们

1.招聘对象2024年应届博士硕士本科毕业生及毕业三年以内的往届生

2.招聘流程网申——综合面试——专业面试人才测评——签约

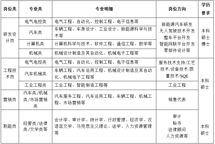
3.招聘需求

陕汽招聘岗位.png 

4.网申地址

PC端网申:sxqc.zhiye.com

微信端网申:【陕汽人才招聘在线】微信公众号

关注微信公众号-点击“校园招聘”-选择“毕业生招聘”

2024校招行程将在【陕汽人才招聘在线】微信公众号公布,请随时关注

招聘二维码.png

5.招聘条件

1)2024年能够按时获得毕业证、学位证;

(2)身体健康,无不良记录;

(3)良好的表达能力、逻辑思维能力及抗压能力;

4)专业课成绩优秀,硕士、博士研究方向或项目经验与公司需求相符合的优先;

5)中共党员、省级优秀毕业生、国家励志奖学金获得者、有汽车研发设计或生产制造相关专利者等优先。

6.联系方式

 址:西安市经开区泾渭工业园

联系人:杨经理

 话:029-86955976

 

 

 

 

 

 

 

 

 

 

 

 

2024年陕西德鑫智能科技有限公司校园招聘简章

一、公司简介

陕西德鑫智能科技有限公司(简称“德鑫科技”)总部位于国家中心城市陕西省西安市,是陕西汽车控股集团有限公司为全面落实习近平总书记2020年4月22日视察陕汽时作出的发展“新模式、新业态、新技术、新产品”的重要指示、陕西省国有企业改革及秦创原创新驱动平台建设要求,联合西安市经开区、西安羚控电子科技有限公司等共同出资打造的无人机系统、无人智能装备、反制无人机产品研发、生产、销售及技术服务,并提供综合解决方案的智能科技公司。

公司注册资本1.5亿元,依托陕汽控股的先进质量管理体系、优质的供应链系统和自动智能化的制造工艺,凭借西北工业大学及行业专家级博士硕士团队的强大技术研发能力,在西安高新区设立了企业总部和研发中心,在西安经开区正在建设占地600亩的“智能化、柔性化、规模化”的专业无人机生产基地,力争为客户提供智能、高效、经济的无人智能装备。

目前公司主要经营的产品有:固定翼无人机、多旋翼无人机、复合翼无人机、管式发射折叠翼无人机、人影无人机、靶机以及反无人机系统、无人机地面保障系统等多种智能装备,并应用于巡飞巡检、物资投送、应急预警等领域。

展望未来,德鑫科技将持续对无人机智能装备的研发、制造和产业上下游进行整合,积极推动人工智能等技术的广泛应用和发展,与产业链成员一同构建共生共赢、共创共享的无人智能化装备产业生态圈,向着国际一流的无人智能装备企业目标阔步前行。

二、公司薪酬福利

薪资结构:基本工资+绩效工资+各项津贴等。

福利待遇:六险二金、午餐补贴、交通补贴、通讯补贴、节日礼品、生日贺礼、慰问礼金、结婚礼金、年度体检、团建福利、外出培训等。

长效激励:绩效奖金、项目奖金、年终奖金、股权激励等。

三、岗位要求

1.应届本科及以上学历。

2.身体健康、积极进取、乐观诚信、责任心强;技能水平高、学习能力强、专业知识强,工作主动性强。

3.招聘专业:飞行器设计与工程、飞行器制造工程、制导、控制工程、自动化、动力工程、计算机、数学、电子信息、电气、测控、通信等相关专业。

四、招聘计划

序号

招聘岗位

需求人数

招聘要求

1

总体工程师

8

1.航空航天等专业,本科及以上学历;
2.熟悉飞机设计的流程、方法和要求;
3.具有扎实的飞行器设计系统知识,具有气动、性能、结构、强度、航电、飞控等多专业的协调与总体把控能力;
4.能够掌握常用飞机设计工程分析软件

2

六性工程师

5

1.航天航空等专业,本科及以上学历;
2.熟悉航空航天等行业质量体系和六性要求;
3.熟悉六性设计方法和工具,如FMEA/FTA/FRACAS等;
4.熟悉六性相关试验设计和流程

3

动力系统工程师

6

1.电气工程、航空宇航推进理论与工程、动力机械工程等专业,硕士及以上学历;
2.熟练掌握无人机发动机、燃油、滑油、飞发一体化、发动机控制、电气或传热计算相关知识;
3.掌握CATIA画图软件,MATLAB计算软件

4

气动工程师

6

1.飞行器设计、空气动力学、流体力学等专业,硕士及以上学历;
2.具备扎实的飞机设计、空气动力学基础理论;
3.能够独立开展飞机外形设计建模、气动分析、载荷分析工作;
4.熟练使用气动操稳工程软件及CFD软件;
5.熟悉飞行数据处理及分析方法。

5

强度工程师

8

1.工程力学、固体力学专业、飞行器设计与工程等相关专业, 本科及以上学历

2.力学基础扎实,熟练应用有限元计算软件,熟悉Patran/hypermesh等应用软件。

6

结构工程师

6

1.飞行器设计、固体力学、机械设计、结构力学等专业,本科及以上学历

2.具备扎实的飞机结构设计、材料力学、结构力学、材料腐蚀防护基础理论;
3.熟练应用3D CAD软件,了解典型飞机结构形式,常规制造工艺手段。

7

飞控软件工程师

6

1.控制科学、自动化、通信、电子技术等专业,本科及以上学历;
2.熟悉固定翼飞机飞行力学原理,无人机系统组成及原理;
3.具有扎实C/C++语言基础,熟悉ucos/VxWorks等嵌入式实时操作系统原理。

8

控制律工程师

6

1.控制科学、自动化、通信、电子技术等专业,本科及以上学历;
2.熟悉固定翼无人机飞行力学,熟悉自动控制原理;
3.熟练使用MATLAB/SIMULINK仿真建模工具,具有良好的C程序设计基础。

9

电气工程师

5

1.电子电气、测控、通信工程等相关专业本科以上学历

2.熟悉电路设计原理,掌握通信原理、电气理论等知识,了解无人机动力、能源、供配电知识,有较强的学习能力。

10

电装工程师

5

1.电子电气、测控等相关专业(航空类院校优先),大专及以上学历

2.熟悉AutoCad等软件,了解过线束制作、机箱布线、电路板焊接等。

五、联系方式

联系电话:18710816283(微信同号)

联系人:高老师          招聘邮箱:18710816283@163.com

简历命名:姓名+意向岗位+学校+学历

公司地址:西安市雁塔区团结南路11号中晶科技广场A10