就业招聘

您的当前位置:首页 > 招聘快讯 > 招聘详情
万科物业2019届万物生及2020届万物星实习生招聘校园招聘
发布时间:Mar 11, 2019 10:55:27 AM 点击量:

单位名片 Business Card

单位名称 长春万科物业服务有限公司 单位性质 民营企业
单位地址 吉林省长春市高新技术开发区 单位行业 房地产业
单位规模 1000-2999人 单位网址 www.vankeservice.com

招聘计划 Recruitment Plan

学历要求 招聘总人数 研究生人数 本科生人数
本科生 20 不限 不限

招聘内容 Recruitment Content

万科物业2019届万物生及2020届万物星实习生招聘

万科物业简介

我们  是国内领先的“城乡建设与生活服务商”万科企业股份有限公司的重要组成部分

我们  是国内规模领先、兼具最佳服务品质及客户口碑的物业服务领航企业

我们  连续9年被评为“中国物业服务百强企业”榜首

我们  布局全国83个最具发展潜力的大中城市,服务项目共计1971个

我们  管理客户资产突破6万亿元,服务客户人口数超过1584万人口,致力于客户资产的保值增值

我们  推出万物成长业务,围绕智慧社区、餐饮、养老、家装、仓储等为用户创造便捷、时尚的生活体验

我们  将新兴技术研发应用到物业管理中,使“所有项目都有经纬度,所有设备都有身份证”

我们  依托移动互联网对8万余名员工进行管理,使“每个员工都有二维码,每个岗位都有经验值”

我们  整合并分享自身优势,依托合伙人机制、推出“睿服务”体系,让物业服务更简单

我们  是“万科物业”

 

了解万物生

万科物业是物业行业领导者孕育的摇篮,多年来培养了众多行业的领导者。万科物业十分重视人才培养,尤其重视应届毕业生的培养。“万物生”是万科物业校园招聘应届毕业生的统称,是指从象牙塔里走出来的大学生被精心培养成公司未来的中坚力量。

  了解万物星

万物星是指万科物业针对大三升大四的在校生,统一招聘的暑期实习生。经过暑期培养的文化熏陶、工作实践使其深入了解万科物业,实习表现优秀的万物星将直接转化为万物生。

  2019届万物生及2020届万物星实习生招聘

万科物业将在全国83个大中城市提供近1000个就业岗位,300个实习岗位,网申截止时间5月30日。

工作地点:

深圳、东莞、海南、广州、南宁、长沙、佛山、珠海、中山、福州、厦门、漳州、成都、贵阳、昆明、重庆、新疆、武汉、西安、郑州、杭州、南昌、宁波、温州、嘉兴、绍兴、合肥、南京、徐州、上海、苏州、常州、无锡、芜湖、扬州、泉州、南通、镇江、北京、天津、太原、唐山、沈阳、大连、长春、哈尔滨、济南、青岛、烟台

面试地点:

太原、天津、成都、贵阳、昆明、重庆、佛山、广州、南宁、长沙、杭州、南昌、宁波、合肥、南京、青岛、济南、厦门、福州、上海、深圳、东莞、大连、沈阳、苏州、无锡、武汉、西安、郑州、长春、哈尔滨、珠海、新疆、海口、赣州

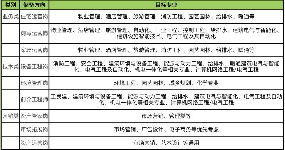
招聘岗位(就业及实习岗位):

岗位信息.jpg

 

在线投递简历

万物生简历投递通道:

http://rc.vanke.com/positions/school?brand=36

万物生简历投递二维码.jpg

                                                                                 

万物星实习生简历投递通道:

http://rc.vanke.com/positions/school?brand=35

万物星简历投递二维码.jpg


假如,加入万科物业,你将会

登上广阔的事业舞台

改变千万业主的生活方式

用最聪明的头脑挑战物联网最有价值的问题

站在金字塔尖的朝阳行业,助力中国物业发展

在简单的氛围里工作

良好的沟通环境:十二条沟通渠道

阳光透明的工作氛围:用人唯贤、举贤避亲

简单的人际关系:职工委员会、共济会、关爱计划、职员互助理财计划

为事业提升的速度惊叹

优秀人才脱颖而出:海豚行动、完善的晋升机制

内部流动平台、事业合伙人机制 、内部创业机制,三种职业发展道路

站在物业行业最前沿,掌握最领先的产品、技术、理念,获得快速学习和成长

拥有完善的薪酬福利

为卓越加薪: 市场化原则,一份耕耘,一份收获

全面的健康计划:每人每年480公里跑步计划,年度免费体检

薪酬福利:工资、奖金、持股计划、交通补贴、通讯补贴、

额外带薪年休假、员工宿舍(短期过渡)、内部购房折扣、五险一金

了解更多万科物业招聘信息

请关注万科物业招聘官方微信:“万科物业招聘”(扫描下方二维码加关注)

招聘公众号二维码.jpg

                                                                   

 


相关下载 Downloads