| 单位名称 | 中国能源建设集团广东省电力设计研究院有限公司 | 单位性质 | 国有企业 |
|---|---|---|---|
| 单位地址 | 广东省广州市黄埔区 | 单位行业 | 电力、热力、燃气及水生产和供应业 |
| 单位规模 | 1000-2999人 | 单位网址 | http://www.gedi.com.cn/ |
| 学历要求 | 招聘总人数 | 研究生人数 | 本科生人数 |
|---|---|---|---|
| 本科生,硕士生,博士生 | 150 | 140 | 10 |
| 接收邮箱 | 网申地址 | gedi.zhaopin.com |
|---|
中国能源建设集团广东省电力设计研究院有限公司2023年校园招聘简章
一、公司简介
中国能源建设集团广东省电力设计研究院有限公司(下称“广东院”)成立于1958年,是具有国家工程设计综合甲级资质的国际工程公司,拥有“技术和项目管理、投资和运营、工程数字化、知识型产品”四大核心业务,致力于在电力、核能、海洋、综合能源、网络信息、市政交通、环境水务、建筑等能源和基础设施建设领域,为客户提供一站式综合解决方案和全生命周期管理服务。目前,广东院已在全国33个省级行政区域开展了业务,与50多个国家和地区建立了业务往来。
历年来获得国际/国家及省部级科技和工程奖1100+项,拥有自有知识产权1200+项。连续7年上榜ENR中国承包商80强,连续18年入选ENR中国工程设计企业60强,获国家科技进步奖特等奖、全国质量奖、全国五一劳动奖状、新中国70周年工程建设行业功勋企业和优秀勘察设计企业、勘察设计行业海外工程标杆企业、中国海上风电技术领军企业等殊荣。
企业官方网站:www.gedi.ceec.net.cn
二、人才发展
广东院现有员工2000余名,来自国内外各大高校,其中,硕士及以上学历人员占比约60%,正高级、副高级职称占比约53%,国际及国家各类注册师800余人,国际及国家各类项目管理认证人员650余人。经过多年探索,广东院形成了系统的职业发展通道和人才培训体系。
(一)职业发展通道
行政管理 | 项目管理 | 专业技术 | 商务 |
总经理 | 资深项目经理 | 总工程师 | 区域代表 |
副总经理 | 高级项目经理 | 副总工 | 商务主管 |
部长 | 项目经理 | 资深专家 | 高级商务经理 |
主任 | 高级经理 | 主任工程师 | 商务经理 |
管理师 | 岗位经理 | 工程师 | 初级商务经理 |
助理 | 助理 | 设计员 | 助理 |
“H”型职业发展通道,支持员工纵向晋升发展、横向跨序列发展。
(二)培训体系
广东院设有GEDI培训中心,整合业内优质培训资源,与最新、最优实践紧密对接,对外提供咨询与培训服务,对内设有新员工“成长之旅”、雄鹰计划、项目经理特训营、国际商务专项、GEDI大讲堂、DDI互动领导力、行领计划、中高管领导力等重点人才培训计划,着力打造顶级的技术专家、项目管理专家和职业经理人。
三、薪酬福利
广东院为员工提供行业内领先的薪酬水平,尊重员工的付出与成果,让员工更幸福。
薪酬:基本薪酬+绩效奖金+年终奖
福利:五险一金、企业年金、商业保险、自助食堂、宿舍公寓、健身房、球馆、通勤班车、节日/生日礼品、体检、带薪休假、弹性工作时间······
落户补贴:新员工可落户广州,符合条件的员工可享受首次入户补贴(本科生2万元、硕士研究生3万元、博士研究生5万元,具体以广州市相关政策为准)
四、招聘岗位
(一)招聘范围:国内外高校博士研究生/硕士研究生应届毕业生,及个别优秀的本科应届毕业生
1.国内毕业生原则上于2023年7月31日前毕业且取得2023年度毕业证、学位证及报到证。
2.初次就业的海外留学生,于2022年7月至2023年6月期间取得学位证书,并于入职前取得国家教育部的学历学位认证。
(二)基本条件:
1.通过英语六级或相应资格认定。
2.遵纪守法,品行端正,无违法违纪等不良记录。
3.诚实守信,不提供虚假材料、信息,不存在瞒报、谎报行为。
4.未在公开媒体等发表不当言论,未组织、参与不当活动。
5.身心健康,具备正常履行岗位职责的身体和心理条件。
(三)需求专业:
1.公司本部(主要工作地:广州)
招聘专业包括:
(1)电气类:电力系统及其自动化、电气工程、高电压与绝缘技术、电力电子等相关专业
(2)土木类:土木工程、结构工程、岩土工程、工程力学、总图规划、城市规划、道桥规划、建筑学、暖通、道路工程、桥梁工程等相关专业
(3)能动类:能源动力、热能与动力工程、热工自动化、机械工程、油气储运等相关专业
(4)水工类:水利水电工程、水工结构工程、船舶与海洋工程、港口工程、港口与航道工程、海洋石油平台、海洋工程等相关专业
(5)环境类:环境工程、市政工程、给排水工程、生态学、环境科学、水土保持、林学等相关专业
(6)化工类:电厂化学、应用化学、化学工程与工艺等相关专业
(7)自动化类:控制理论与控制工程、自动化等相关专业
(8)网络信息类:计算机科学与技术、软件工程、网络工程、物联网工程、网络安全、通信与信息系统、信息工程等相关专业
(9)安全管理类:安全工程、安全科学与工程等相关专业
(10)技术/能源经济类:管理科学与工程、技术经济及管理、工程造价、能源经济、计量经济学、产业经济学、工业工程、工程管理、经济学等相关专业
(11)水文气象类:水文与水资源、气象学、大气科学等相关专业
(12)工程管理类:管理科学与工程、工程管理、物流管理、供应链管理、档案学、档案管理、信息管理等相关专业
(13)法律类:法学等相关专业
(14)财务类:会计学、金融学、财务管理等相关专业
(15)纪检审计类:审计、法律、财务等相关专业
2.公司本部博士后(主要工作地:广州)
·企业提供的具有行业竞争力的薪酬待遇
·享受广东省、广州开发区的在站生活补贴合计25万元/年
·广州开发区在获奖、项目、国际交流等方面给予的科研成果奖励或经费
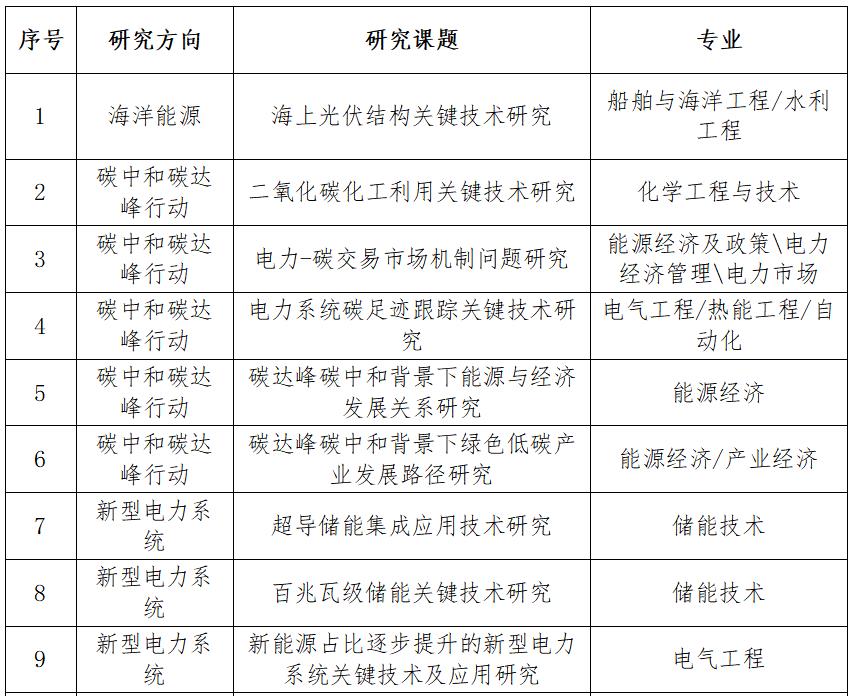
博士后研究方向及课题包括:


3.子公司(主要工作地:广州)
(1)广东科诺勘测工程有限公司:业务范围覆盖工程勘察、测量、设计、施工、水文气象等传统领域,在电力工程勘测、基础工程勘测设计、核电勘测、施工管理等方面具有突出的专业优势。近年来还重点开拓了空间信息和无人机、海洋工程、环境工程、专业咨询等新业务,在无人机航空摄影及巡检、电网全过程数字化服务、海洋勘测及船舶在线监测、海洋气象观测与数值预测、环境调查及治理修复、海底电缆检测、城市管廊、地热开发、岩土工程问题咨询与治理等方面具有较强行业竞争力,是广东省高新技术企业。
需求专业:岩土工程、地质工程、水文地质、海洋地质、地质学、大气科学、海洋环境、测绘工程、地理信息、环境工程、工程管理、土木管理、建筑工程、技术经济及管理、工程造价、法学等相关专业
(2)广东天安项目管理有限公司:现有电力工程建设监理甲级、房屋建筑工程建设监理甲级、设备监理甲级、环境监理甲级、质量评价甲级、工程造价咨询乙级、市政公用工程监理乙级等多项资质,主要开展项目管理、施工监理、设计监理、设备监造、工程咨询、电力工程质量评价等业务,业务范围国内遍及24个省份,国外涉及越南、菲律宾、孟加拉、老挝、尼泊尔等国家。参建项目中累计获得国家级奖项工程40余个,包括中国建筑工程鲁班奖1项,国优工程金奖4项,国优工程奖19项,电力优质工程奖28项。
需求专业:土建类专业、电气类专业、能动类专业、安全类专业、线路类专业
(3)广东天联电力设计有限公司:拥有工程咨询甲级、工程设计甲级、工程测量乙级和电力工程施工总承包乙级等资质,是“广东省高新技术企业”。公司主营电力系统规划、电力工程咨询设计及总承包等业务,业务区域以广东为基础、辐射南网并延伸至国网及海外区域。多年来,公司完成了数以百计的送变电工程、风光储等新能源工程的咨询设计及EPC总承包等相关服务,受到客户的一致好评。已投产工程屡获国家级、省部级优秀工程勘察设计、优秀工程咨询等奖励。公司坚定“企业和员工共同发展”的核心价值观,将企业发展的成果惠及每一位员工。
需求专业:电气工程、土木工程、环境工程、生态学、水文与水资源等相关专业
(4)广东天信电力工程检测有限公司:专业从事建设工程质量检测20余年,是目前中国电力系统内规模最大,综合实力最强的工程检测与监测机构,是一家具备电力工程所需土建类检测的全方位、全过程的服务能力的高新技术企业。业务范围包括地基基础工程检测、主体结构工程检测、钢结构工程检测、房屋安全鉴定、建材试验、工程监测、工程物探、锚杆无损检测、桥梁检测、耐张线夹X射线检测、防雷检测等。
需求专业:岩土工程、建筑与土木工程、结构工程、测绘工程、水利水电工程等相关专业
(四)应聘方式
【应聘流程】网申—简历筛选—线上面试—测评—体检—录用
【投递方式】gedi.zhaopin.com