| 单位名称 | 浙江众合科技股份有限公司 | 单位性质 | 其他 |
|---|---|---|---|
| 单位地址 | 浙江省杭州市 | 单位行业 | 信息传输、软件和信息技术服务业 |
| 单位规模 | 3000-4999人 | 单位网址 |
| 学历要求 | 招聘总人数 | 研究生人数 | 本科生人数 |
|---|---|---|---|
| 不限 | 33 | 33 | 0 |
| 接收邮箱 | 网申地址 | https://www.hotjob.cn/wt/unittec/web/index/campus |
|---|
众合科技2025届秋季校园招聘
一、公司介绍(校招官方QQ群:767919548)
浙江众合科技股份有限公司(简称“众合科技”),前身为1970年成立的浙江大学半导体厂,1999年6月由浙江大学整合改制为股份有限公司,并在深交所整体上市。
众合科技依托于浙江大学的综合学科优势,致力于高科技、卡脖子的国家重点战略业务领域,并结合自身实际,确立了“1+2+N”战略发展路径,聚焦于智慧交通、泛半导体、产业数智化、大健康四大战略经营单元。
经过多年的技术升级、产业探索和市场竞争的洗礼,公司目前已在智慧交通领域取得领先的市场地位,并作为中国主要的单晶硅材料制造商实现了在半导体材料制造等领域的技术积累与品牌积淀。
公司官网:www.unittec.com
二、公司实力
公司在职员工近2000人,具备完善的创新研发体系,现有技术人员1000余人,院士及行业顶级专家顾问20多人。拥有国家级/省重点研发中心、博士后流动站,累计科研投入超12亿元;所获荣誉20余项,拥有10+国家/省级机构平台,近年承揽6项重点科研项目,在标准、首台套等技术项目领域成果斐然。
公司深受大学生欢迎,曾荣获2020中国大学生最佳雇主100强,2023年度优秀雇主。
三、全方位薪酬福利体系
职场进阶:完善的培养体系,新员工入职培训、师带徒导师制、职级晋升机会
工作氛围:办公环境舒适、团队氛围简单、双休、国家法定节假日
员工生活:免费住宿、餐补、班车接送、健康体检、员工健身房、运动场地、特色俱乐部
福利补贴:五险一金、雇主责任险,补充医疗保险、年终奖金、生日福利、节日福利、通讯补贴、高温补贴
诗和远方:团建补贴、团建假、旅游基金、带薪病假、带薪年假
四、我们需要
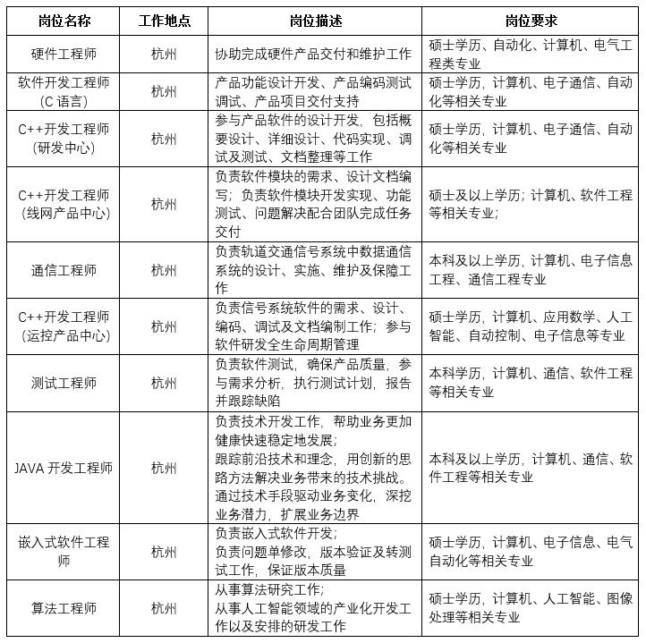
信号类:
研发类:
项目技术类:
*具体岗位信息参见校招官网、微信公众号“众合科技招聘”或官方QQ群
五、招聘流程
网申→简历筛选→在线笔试→视频面试/现场面试→offer发放→签约
网申截止时间:11月30日
简历筛选时间:9月中旬-11月30日
线上笔试时间:9月中旬-12月15日
面试安排时间:9月中旬-12月31日
*薪资沟通完毕后,offer以邮件为准
六、投递方式
官网投递:
登录众合科技官网(www.unittec.com)
进入“加入我们”模块,点击“校园招聘”进行网申
移动端投递:

关注“众合科技招聘”微信公众号-点击“众合招聘”进行网申
招聘平台投递:在Boss直聘、智联招聘等平台,搜索 “众合科技”,查看相关岗位在线投递~
内推:
寻找众合内部师兄师姐,获得内推码,直通面试哦~
七、联系方式:
联系地址:杭州市临安区青山湖街道胜联路888号西部科创谷3号楼
联系电话:0571-86516135
联系邮箱:hr@unittec.com
公司官网:www.unittec.com