| 单位名称 | 深圳湾实验室 | 单位性质 | 科研设计单位 |
|---|---|---|---|
| 单位地址 | 广东省深圳市南山区 | 单位行业 | 科学研究和技术服务业 |
| 单位规模 | 100-299人 | 单位网址 | http://www.szbl.ac.cn |
| 学历要求 | 招聘总人数 | 研究生人数 | 本科生人数 |
|---|---|---|---|
| 不限 | 145 |
深圳湾实验室2020年秋冬招聘简章
深圳湾实验室(生命信息与生物医药广东省实验室)是第二批广东省实验室,由市科创委和北京大学深圳研究生院共同举办,协同深圳乃至粤港澳大湾区相关领域具有研究基础和应用优势的单位合作共建。实验室以全方位、全周期生命健康保障为主线,以肿瘤、代谢与心血管、神经退行性疾病等重大疾病的预防和干预为重点,开展生命信息、生物医药、医学工程等方向研究,在生物医学前沿和应用领域,建设公共平台、聚集优秀人才、开展高水平学术研究,支撑粤港澳大湾区生物医药产业与临床医学发展。
实验室发展紧紧围绕建设粤港澳大湾区国际科技创新中心,面向世界科技前沿、面向国家战略需求,以协同攻克重大科学难题为导向,创建国际一流的人才、科研、平台的创新高地。
实验室重点关注以下10个研究方向:分子生理学、系统与物理生物学、化学生物学、创新药物、生物分析、医学工程、癌症、心血管与代谢疾病、神经疾病、传染性疾病。
实验室在机构设置方面以交叉与协同为重要导向,在疾病研究、学科与技术、研发阶段三个不同维度设置研究所/中心。在疾病研究方面:选择重大疾病建设肿瘤研究所、代谢与心血管研究所、神经疾病研究所、免疫与传染疾病研究所;在前沿学科与尖端技术方面:建设系统与物理生物学研究所、分子生理学研究所、细胞分析研究所、生物医学工程研究所、医药健康技术与工程研究所;在从基础到转化的不同研发阶段方面:建设粤港澳生物医学创新中心、北普联合研究中心、化学生物学研究所、百瑞创新中心、坪山生物医药研发转化中心、临床转化医学研究中心。
实验室规划建设平台包括:单细胞技术平台、医药筛选平台、高等级生物安全实验室、跨尺度联合成像平台、生物化学分析平台、计算与信息平台、质谱平台、临床医学研究中心、实验动物研究中心等。
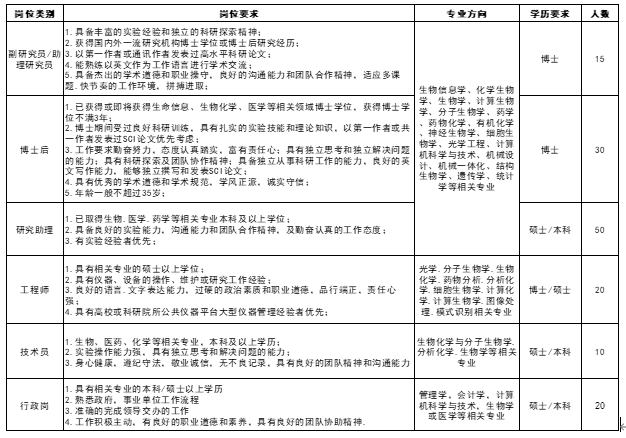
一、招聘岗位及应聘条件

(行政岗具体岗位请见深圳湾实验室官网 https://www.szbl.ac.cn/)
二、薪酬福利
1. 薪资待遇:提供具有竞争力的、可持续发展的优厚待遇;
2. 研究经费:资深研究职位、特聘研究职位提供独立实验和办公空间;参照国际一流研究院所提供启动经费,根据申请人研究计划面议;协助申请各类人才经费;可配研究助手,研究生名额优先;
3. 基本保障:按照深圳市缴费比例上限缴纳社会保险、住房公积金;
4. 健康保障:享受国家规定的各类假期、带薪年休假及年度体检;
5. 人才补贴:根据深圳市、光明区人才引进政策,实验室引进的硕士、博士人才可根据《深圳市人才安居暂行办法》、《关于加快新时代博士和博士后人才创新发展的若干意见》、《深圳市博士后管理工作规定》、《关于促进人才优先发展的若干措施》、《光明新区关于进一步实施“鸿鹄计划”促进人才优先发展的若干措施》、《关于实施“鹏城英才计划”的意见》享受相应人才补贴或租房补贴等人才政策;
6. 子女入学:实验室协助员工申请子女入学相关工作;
7. 免费班车:实验室按照员工上班路线,提供免费班车服务;
8. 人才住房:实验室可协助员工申请深圳市公租房和人才住房;
9. 节假日慰问:实验室按照相关规定,在法定节假日发放员工福利,开展员工慰问活动,同时,实验室不定期组织员工开展各类文体活动,丰富业余生活;
10.人才培养:实验室坚持目标导向,考核管理机制灵活,在开放课题设置、学术交流与培训、科研绩效支出等方面向青年骨干人员倾斜,助力青年人才快速成长;
11.稳定发展:签订劳动合同,聘期稳定,根据工作成就贡献可续聘或逐级晋升。
四、应聘材料
1.个人简历(PDF版本)
2.学历、学位证明、代表作论文、学术成果等(PDF版本)
3.《深圳湾实验室职位申请表》(可从深圳湾实验室官网“招聘职位”页面下方“资料下载”处下载文档)
4.资深研究职位、特聘研究职位需准备:研究总结与研究计划(含研究经费预算)、三名推荐人姓名及联系方式。
五、联系方式
1.简历投递(请扫描二维码投递简历):
2.联系人:王老师 0755-26653579;
3.官网:https://www.szbl.ac.cn/;
4.网申地址:https://xiaoyuan.zhaopin.com/company/CC000256236
4.了解更多岗位信息,请关注深圳湾实验室招聘微信公众号。
