河南日报社2024年校园招聘简章
河南日报创刊于1949年6月1日。河南日报社是省委直属公益二类事业单位,是河南省新闻宣传战线的排头兵、主力军。现有报网端微屏各类端口近500个,覆盖用户近3亿人,形成涵盖纸质媒体、网络媒体、移动媒体、户外媒体的全媒体生态链。
报社积极发展文化产业,主办大河网络传媒集团有限公司,举办河南开封科技传媒学院,布局数字经济、文化投资、教育、文旅文创等领域,拥有全资和控股二级企业34家。经过多年积累,资产总额近百亿元,综合实力长期位居省级党报集团前列。
根据事业发展需要,诚聘优秀大学毕业生到河南日报社工作,欢迎报考,具体事宜如下:
一、应聘人员基本条件
1.具有中华人民共和国国籍,拥护中华人民共和国宪法和法律法规。
2.政治立场坚定,拥护中国共产党领导和社会主义制度,深刻领悟“两个确立”的决定性意义,牢固树立“四个意识”,坚定“四个自信”,做到“两个维护”,在思想上政治上行动上同以习近平同志为核心的党中央保持高度一致。
3.热爱党的新闻事业,坚持马克思主义新闻观,恪守新闻工作者职业道德,拥有高远的人生和职业理想。
4.高校应届毕业生硕士研究生不超过27周岁(1996年3月1日以后出生),博士研究生不超过35周岁(1988年3月1日以后出生)。
5.具备岗位所需的专业素养和技能条件,其中编辑、记者岗位应具有浓厚的写作兴趣和创作愿望。
6.品行端正,遵纪守法,身心健康,无不良从业行为记录,无参加非法组织、活动及其他不良记录。
因犯罪受过刑事处罚的人员、被开除中国共产党党籍的人员、被开除公职的人员、被依法列为失信联合惩戒对象的人员,在各级公职人员招考中被认定有舞弊等严重违反考试录(聘)用纪律行为的人员,以及法律法规规定不得聘为事业单位工作人员的其他情形的人员,不得报名应聘。
7.报名应聘人员不得报考聘用后即构成回避关系的招聘岗位。
二、招聘范围
招聘对象须为2024年全国普通高等学校应届毕业生,高校应届毕业生须在2024年7月底前取得学历学位证书;英文记者岗位可接受海外高等院校应届毕业生,海外院校毕业时间应为2023年1月1日-2024年7月31日,须在2024年7月底前取得教育部留学服务中心国外学历认证。岗位要求的专业条件均为报名应聘人员获得的最高学历所对应专业。
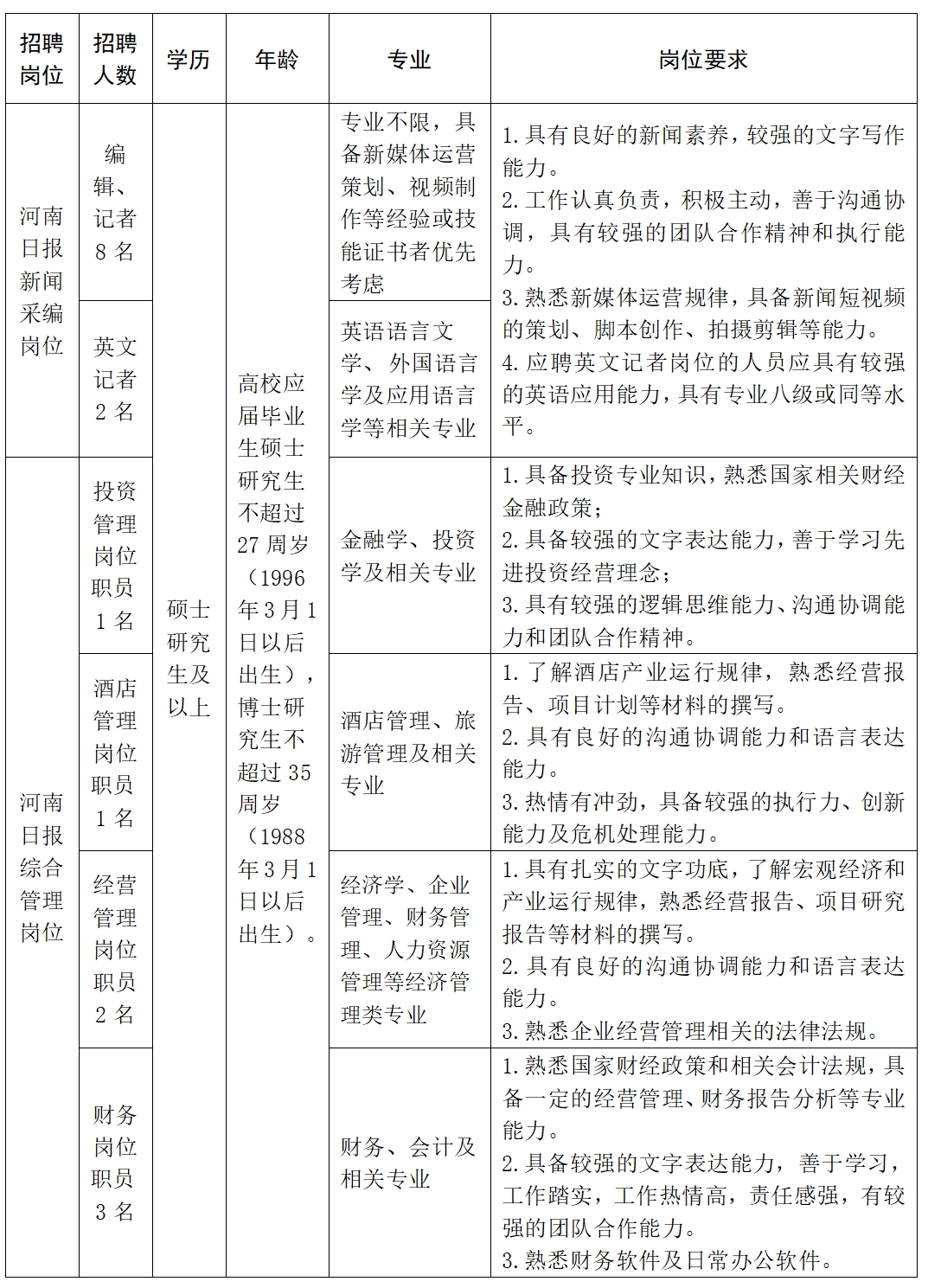
三、招聘岗位及具体要求

四、招聘流程
(一)报名应聘方式和时间
报名应聘采取网上报名方式进行,报名网站:智联招聘,地址:https://hnby2024.zhaopin.com/ 。报名时间截至2024年4月10日。
每人限报1个岗位,多报无效。所填信息务必真实、准确、完整,请不要重复提交。
(二)资格审查
资格审查工作由河南日报社人力资源部负责,贯穿公开招聘全过程。根据本公告规定的报名基本条件和招聘岗位要求,对报名申请进行审查。对审查合格进入笔试名单的人员名单将在河南日报社网站(https://www.hnby.com.cn)进行公布,请应聘人员登录网站查询。
(三)笔试
笔试相关安排将另行通知,请保持通信工具畅通。本次考试不指定辅导用书,不举办也不委托任何机构举办辅导培训班。
(四)面试
面试人选根据报名应聘人员所报岗位笔试成绩从高到低的顺序,按照1:3的比例确定(笔试成绩并列的,一并进入)。
新闻采编岗位应聘人员,将增加上机测试和新闻业务测试内容(上机测试和新闻业务测试仅限新闻采编岗位应聘人员参加)。
面试相关安排将另行通知,请保持通信工具畅通。如报名应聘人员放弃面试资格,将按成绩从高到低的顺序依次递补。
(五)体检和考察
根据报名应聘人员所报岗位总成绩从高到低的顺序,1:1等额比例确定参加体检和考察的人选。体检参照现行公务员录用体检标准组织实施。
(六)公示
根据体检结果和考察情况等,择优确定拟聘用人员,并在河南日报社网站(https://www.hnby.com.cn)进行公示,同时公布举报电话,接受社会监督。公示时间为5个工作日。
(七)聘用
1.经公示无异议的拟聘人员,按照规定办理相关手续,其工资待遇按河南日报社有关规定执行。
2.拟聘人员实行试用期制度。试用期6个月,试用期满后经用人单位考核合格的予以正式聘用。
五、纪律监督
本次招聘工作实行信息公开,及时公布进展情况,接受监督。省纪委监委驻河南日报社纪检监察组和河南日报社机关纪委全程监督,对招聘过程中弄虚作假、营私舞弊的,严肃查处,坚决纠正;对违反审查、考试纪律的人员,视情节轻重给予相应处分或取消录用资格。
六、其他事项
1.本次公开招聘不接受其他形式报名,招聘相关信息均在公开招聘网站发布,请及时关注,并保持通讯工具畅通。招聘过程中,未能进入下一环节的人员,将不再另行通知。
2.报名应聘人员如自愿放弃面试及后续聘用资格的,请作书面声明进行确认。
3.报名应聘人员提交的报名材料及信息应当真实、准确、完整。对于伪造、涂改证件、证明等报名材料,或者以其他不正当手段获取应聘资格的,在考试体检考察过程中作弊的,或者有其他违反公开招聘纪律行为的,将按照《事业单位公开招聘违纪违规行为处理规定》进行处理。
4.本次考试不指定辅导用书,不举办也不委托任何机构举办辅导培训班。
5.招聘咨询电话:0371-60113311-83157,咨询时间:工作日上午9:00-12:00,下午14:00-17:00。