招聘日历

中铁电气化铁路运营管理有限公司招聘专业工程师

单位名片

招聘计划

学历要求 招聘总人数 研究生人数 本科生人数
本科生,硕士生,博士生 10 2 8

简历接收

公司简介:

中铁电气化铁路运营管理有限公司成立于2005年,隶属国资委,国内首家市场化轨道交通运营管理的专业化公司,总部设在北京,下设32维管处段单位(分公司),目前在个铁路局集团公司开展铁路设备运营管理业务,覆盖长三角、粤港澳大湾区、京津冀、成渝都市圈、西咸都市圈等,运营管理的铁路设备涵盖了牵引供电、工务、通信、信号、车辆、车务、机务及房建等全部专业,里程超过20000专业运营公里,约占全路委托管理设备的90%以上;在北京、天津、广州、成都、青岛、西安、南宁、南昌等十多个城市开展城市轨道交通设备维保业务,维保里程突破1000运营公里。

 

招聘对象及专业

招聘对象:2023-2024届本科及以上学历应届毕业生

招聘专业:电气工程类、自动化类、电子信息类;土木建筑类、机械车辆类、交通运输(工程)类;工程管理(造价)类、财会类、计算机类、工商管理类、中文类、法学类。

2024届以上专业毕业生提供假期社会实践、实习机会,毕业时可优先应聘就业。

培养方向:供电、通信、检修、机械、工务工程师;财会、人力资源、党群、法务管理岗等。

具有市场竞争力的薪资福利,提升空间大!

薪资待遇:为员工缴纳“六险两金”:养老保险、医疗保险、失业保险、工伤保险、生育保险、企业补充医疗保险、住房公积金和企业年金发放各类津贴:节日补助、流动津贴、探亲交通补贴、防暑降温补贴等。

全日制高校毕业生见习期内月平均综合收入硕士研究生不低于6000元,本科毕业生不低于5000元。

双一流、铁路院校工程技术类主专业毕业生,入职时可领取一次性生活补贴5000元,同时实行特殊补贴,标准为500元/月,补贴3年,见习期月均综合收入硕士研究生不低于7000元,本科生不低于6000元。

取得执业资格证书并在公司注册成功后,享受20000-26000一次性奖励和1000元/月 津贴,有增项的并按300元/月予以增加。

上述薪资为公司统一最低收入指导线,具体薪资标准以应聘者与公司所属各单位面谈为准。


休假制度

公司根据实际情况实行标准、轮班、不定时等工时制度,其中轮班工时制度为每季度工作63天、休息27天(可采用月或季集中工作、集中休息),同时享有婚假、产假、年休假等假期。

员工食宿
公司为员工免费提供员工宿舍,配备有员工食堂。

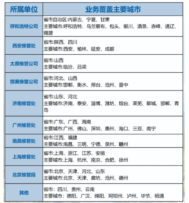
工作地点选择多元,工作稳定

image.png

完善的培训体系和多通道发展路径

公司具备完善的员工培训体系,多方位、多层次开展各类培训,实施个人定制的职业生涯规划,推行“双导师”、“轮岗锻炼”等多种培养措施,提供行政及技术职称晋升等职业发展通道实行“公开竞聘”人才选拔机制, 崇尚能力与价值创造,促进员工个人职业全面发展与价值共赢。

每一次校招,都是一场绝美的双向奔赴,期待你们加入中铁电化运管公司,开启你的逐梦之旅。

联系人:呼和浩特公司:李先生  联系电话(微信同号):17647463372

运管公司其他单位:王先生  联系电话(微信同号):15922286662

        运管公司简历投递:ztdhyggs2024@126.com

1700188177637293.png

招聘简章

1700188195755973.png

企业微信公众号