招聘日历

大连东软信息学院2020年招聘计划

单位名片

招聘计划

学历要求 招聘总人数 研究生人数 本科生人数
硕士生,博士生 10 不限 0
学历等级 专业名称 职位名称 招聘人数
研究生专业 电子与通信工程 教学人员 不限
研究生专业 管理科学与工程 教学人员 不限
研究生专业 物流工程 教学人员 不限
研究生专业 工业工程 教学人员 不限
研究生专业 生物医学工程 教学人员 不限
研究生专业 软件工程 教学人员 不限
研究生专业 计算机技术 教学人员 不限
研究生专业 控制工程 教学人员 不限
研究生专业 集成电路工程 教学人员 不限
研究生专业 放射医学 教学人员 不限
研究生专业 软件工程 教学人员 不限
研究生专业 生物医学工程 教学人员 不限
研究生专业 计算机系统结构 教学人员 不限
研究生专业 计算机应用技术 教学人员 不限
研究生专业 计算机软件与理论 教学人员 不限
研究生专业 导航、制导与控制 教学人员 不限
研究生专业 模式识别与智能系统 教学人员 不限
研究生专业 电影学 教学人员 不限
研究生专业 生物医学工程 教学人员 不限
研究生专业 影像医学与核医学 教学人员 不限
研究生专业 管理科学与工程 教学人员 不限
研究生专业 ★物流管理 教学人员 不限
研究生专业 情报学 教学人员 不限
研究生专业 工程管理 教学人员 不限
研究生专业 图书情报 教学人员 不限
研究生专业 戏剧与影视学 教学人员 不限
研究生专业 计算机科学与技术 教学人员 不限
研究生专业 设计学 教学人员 不限
研究生专业 设计艺术学 教学人员 不限
研究生专业 电影 教学人员 不限
研究生专业 广播电视 教学人员 不限
研究生专业 影像医学与核医学 教学人员 不限
研究生专业 影像医学与核医学 教学人员 不限
研究生专业 ★医学生物工程学 教学人员 不限
研究生专业 传播学 教学人员 不限
研究生专业 应用数学 教学人员 不限
研究生专业 概率论与数理统计 教学人员 不限
研究生专业 计算数学 教学人员 不限
研究生专业 基础数学 教学人员 不限
研究生专业 数学 教学人员 不限
研究生专业 新闻与传播 教学人员 不限
研究生专业 广播电视艺术学 教学人员 不限
研究生专业 设计艺术学 教学人员 不限
研究生专业 电子科学与技术 教学人员 不限
研究生专业 艺术学 教学人员 不限
研究生专业 新闻传播学 教学人员 不限
研究生专业 新闻学 教学人员 不限
研究生专业 统计学 教学人员 不限
研究生专业 应用统计 教学人员 不限
研究生专业 统计学 教学人员 不限
研究生专业 金融学 教学人员 不限
研究生专业 医学技术 教学人员 不限
研究生专业 系统工程 教学人员 不限
研究生专业 控制理论与控制工程 教学人员 不限
研究生专业 控制科学与工程 教学人员 不限
研究生专业 信号与信息处理 教学人员 不限
研究生专业 通信与信息系统 教学人员 不限
研究生专业 信息与通信工程 教学人员 不限
研究生专业 微电子学与固体电子学 教学人员 不限
研究生专业 电子科学与技术 教学人员 不限
研究生专业 财政学 教学人员 不限
研究生专业 放射医学 教学人员 不限
研究生专业 生物医学工程 教学人员 不限
研究生专业 计算机应用技术 教学人员 不限
研究生专业 计算机软件与理论 教学人员 不限
研究生专业 计算机系统结构 教学人员 不限
研究生专业 计算机科学与技术 教学人员 不限
研究生专业 微电子学与固体电子学 教学人员 不限

大连东软信息学院2020年招聘计划

一、学校简介

大连东软信息学院是经国家教育部批准设立,由东软出资举办的一所以工学为主,工学、理学、管理学、艺术学、文学等学科相互支撑、协调发展的民办普通高等院校。学校坐落于美丽的海滨城市大连,地处大连软件园核心区域,占地面积83.3万平方米,总建筑面积41.7万平方米。学校下设计算机与软件学院、信息与商务管理学院、智能与电子工程学院、数字艺术与设计学院、外国语学院、健康医疗科技学院、高等职业技术学院、基础教学学院、国际教育学院、继续教育学院、创新创业学院、研究生部、思想政治教学部共13个教学机构。在办学层次上,以本科教育为主,特色高职为辅,积极开展继续教育、留学生教育和研究生教育。目前,各级各类在校生15000余人。

Ø  中国第一所由软件企业和软件园创办的专业IT大学

Ø  首开民办教育获得国家级教学成果一等奖先河

Ø  被媒体评为中国最具实力民办大学、中国社会影响力民办高校

Ø  连续多年荣获 “中国十大品牌民办高校”称号

Ø  国际工程教育合作组织CDIO正式成员

Ø  SAP全球高校“种子计划”中国第9所院校

Ø  50所全国创新创业典型经验高校

Ø  全国首批深化创新创业教育改革示范高校

Ø  2019年,9个专业获评辽宁省“一流专业”

了解更多详情请登录学校网站:www.neusoft.edu.cn


二、基本条件

1.硕士、博士研究生,本硕均毕业于国内外知名院校,具有海外留学经历者优先。

2.通过相关外语考试(包括英语六级、日语一级或其他外语考试等)。

3.思想政治素质好,遵纪守法,热爱教育事业,身体健康,具有进取心、责任心及良好的职业道德和团队合作精神。

4.具有扎实的专业理论知识和创新能力,具备较强的从事教学和应用研究工作的素质与能力。

 

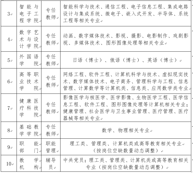
三、专业要求

    


四、薪酬待遇

1.全校教职工采用合同制,薪酬待遇依据人才层次、专业水平、学历职称、工作经验以及面试结果而定。

2.根据学校人才引进办法,给予博士等符合条件的高层次人才相应水平的安家费和科研启动经费。

3.按国家相关规定提供社会保险、住房公积金等福利待遇,另提供企业年金、补充商业保险、各类贺金等补充福利待遇。

 

五、应聘流程

1.应聘者将简历发送至学校公共招聘邮箱:xiaozhao@neusoft.edu.cn,邮件以“应聘岗位—性别—姓名—学历—毕业院校—专业”命名。

2.对应聘者简历进行初步审核,电话联系通过审核者进入面试。

3.学校与通过面试者签订劳动合同。

 

六、联系方式

联系人:刘老师

联系电话:0411-84832435

Email:liurenhong@neusoft.edu.cn

地址:辽宁省大连市软件园路8号