招聘日历

中车成型科技(青岛)有限公司 2023年招聘

单位名片

招聘计划

学历要求 招聘总人数 研究生人数 本科生人数
硕士生,博士生 16 16 0

简历接收

中车成型科技(青岛)有限公司

2023年招聘简章

 

1.主题

携手“成”长  勇毅前“型”

2.名称

中车成型科技(青岛)有限公司2023年招聘

3.关于我们

中车成型科技(青岛)有限公司是中国中车控股的科技创新型企业。公司成立于2021年11月,注册资本金2亿元,是中国中车轨道交通移动装备碳纤维复合材料唯一平台,铁路行业科技创新基地企业。

4.企业使命

服务国家创新驱动战略和绿色发展理念

支撑中车轨道交通碳纤维复合材料领先领跑

5.战略定位

一核一商一平台--坚持以复合材料关键技术研发为核心,成为具有全球竞争力的轨道交通绿色轻量化系统解决方案提供商和具有全球影响力的中车轨道交通移动装备碳纤维复合材料唯一平台。

6.战略目标

到“十四五”末,全面达到科创板上市标准,在“十五五”初期实现上市目标,助力中车成为碳纤维复材在轨交领域的产业链链长企业,成为中车在全球轨道交通装备领域持续领先领跑的重要支撑。

7.产业方向

轨道交通装备应用领域

汽车、压力容器、航天军工应用领域

8.招聘对象

校园招聘:应届博士研究生、硕士研究生;

社会招聘:有经验的博士研究生、硕士研究生。

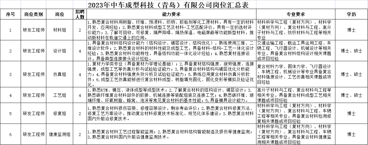
9.招聘岗位

研发工程师 数名(具体要求见附表)

10.薪酬福利

薪酬:面议

福利待遇:

基础保障

带薪休假

生活保障

其他福利

市场化薪酬

年休假

人才公寓

定期体检

五险一金

探亲假

工作餐

生日礼品

补充医疗保险

高温假

订制工装

通讯补贴

企业年金

婚假、产假

通勤班车

一次性住房补贴

 

11. 聘流程

校园招聘、社会招聘同步进行中→投递报名表→筛选报名表→预约面试

中车报名码.png

报名表

12.简历投递

cxkjrl@crrcgc.cc

13.工作地点

山东省青岛市

岗位表.png