招聘日历

长沙银行2023春季校园招聘

单位名片

招聘计划

学历要求 招聘总人数 研究生人数 本科生人数
本科生,硕士生,博士生 10 5 5

简历接收

长沙银行2023春季校园招聘启事

 

长沙银行成立于1997年5月,是湖南省首家区域性股份制商业银行和湖南最大的法人金融企业,2018年9月26日在上海证券交易所主板上市,股票代码:601577,是湖南首家上市银行。 

目前,长沙银行下辖包括广州分行在内的30家分行(直属支行),营业网点和服务网络辐射湘粤两地,实现了湖南省地市州全域覆盖,控股湘西长行村镇银行、祁阳村镇银行、宜章长行村镇银行、湖南长银五八消费金融股份有限公司四家子公司,为客户提供365天*24小时手机银行、网上银行、微信银行和电话银行服务。

长沙银行始终秉承“正道而行、信泽大众”的发展使命,坚持“聚焦客户、实干为本、快乐同行”的核心价值观,坚持深耕湖南,做“湖南人的主办银行”的定位,坚持服务地方发展、服务中小企业、服务市民居民的办行理念,不断提升服务实体经济水平。截至2022年6月末,长沙银行资产总额8599.65亿元,综合实力跃居全球银行业500强和中国银行业100强。在英国《银行家》杂志“2022年度全球银行1000强”排名中,位列第191位;“2022年全球银行品牌价值500强”排名中,位列第163位;在中国银行业协会“2022年中国银行业100强”排名中,位列第36位。

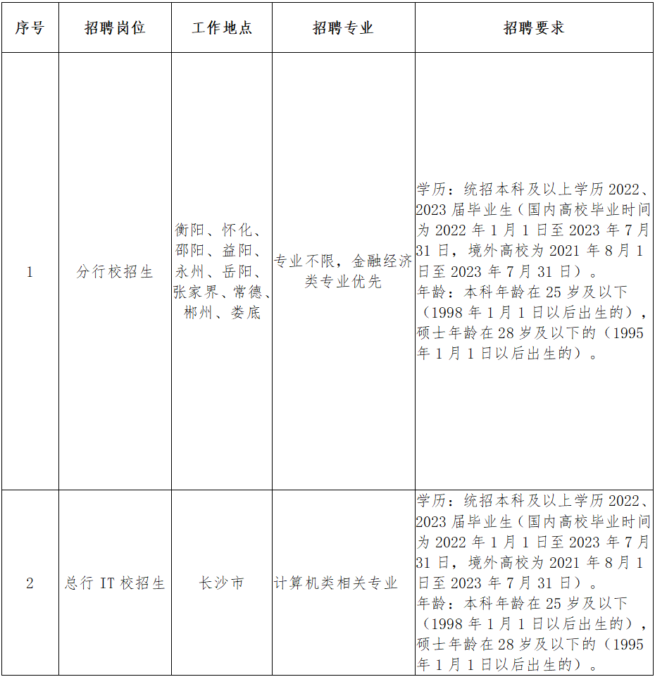
一、招聘岗位及招聘条件

1677208232483000674.png

二、用工形式:劳动合同制。

三、招聘流程:网申报名资格审核→初面→笔试/测评→终面→体检&录用

四、应聘须知

1、应聘者需上传下述资料扫描件:

学信网学籍在线验证报告(需从中国高等教育学生信息网http://www.chsi.com.cn/上下载)、身份证(正反面)、英语等级证书。

2、简历投递地址:移动端扫描二维码

1677208291755049461.png

或登录网址: https://bcs.hotjob.cn

3、简历投递截止时间:2023319日晚24点整。

4、个人简历除包含最基本的个人信息外,还需包括个人特长(特指取得国家级证书的专长)、家庭成员、联系电话、常用邮箱等信息。

5、请确保您填写的所有个人资料真实无误,如有任何虚假信息,申请人将会被取消资格。

6、请保持手机畅通,笔试、面试等相关信息我们将通过短信或邮件形式及时通知。

7、请广大应聘者以本行官方招聘网站公告中的信息及相关联系方式为准。同时,我行招聘从不向应聘者收取任何费用,也未授权任何机构、个人进行所谓笔试、面试培训,请提高警惕,谨防受骗。

8、所有应聘材料我们将代为妥善保管,恕不退还。

9、咨询电话:073188212188转86841。